为实现“以赛促教,以赛促学,以赛促创”,探索人才培养新途径,培养创新创业主力军,搭建产教融合新平台,91传媒
于6月4日下午开展了本科生论坛暨第八届中国国际“互联网+”大学生创新创业大赛(学院初赛)。91传媒
副院长顾绍金、副院长刘欣、副书记侯畅、经济学院副教授孙杰参加了本次会议并担任评委。


本次评选以公开答辩的形式进行,答辩分为团队作品展示和评委现场提问两个环节,各参赛队伍就项目研究思路、作品先进性及创新性、作品现实意义等方面进行汇报,充分展示了各科研团队良好的科研精神和扎实的科研素质。评委老师根据各团队项目实际情况,进行细致问询并提出中肯建议,帮助各团队不断完善项目。活动共有几十支队伍报名,共18支队伍参加了现场答辩。
















答辩结束,学院党委副书记侯畅作了总结发言,一是高度评价了各参赛团队的精彩表现,尤其参赛队伍中还有一年级同学,表现也比较突出;二是要求各团队要充分消化吸收评委意见,跟指导老师汇报后,不断打磨修改项目,打好科研基础,进一步提高项目竞争力和创造力,创造更好的竞赛成绩。答辩结束后,评委老师与各汇报学生合影留念。


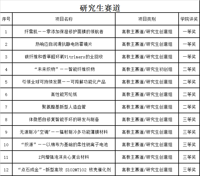
最终,本次答辩分研究生和本科生赛道评选出一等奖4个、二等奖6个、三等奖8个。具体得奖情况如下(排名不分先后):


公示期内如有异议,请及时与学院老师联系。
公示时间:2022年6月7日-2022年6月10日
联系方式:毛老师 59367583
91传媒
2022.6.7