91传媒

学工动态

学工动态

当前位置: 91传媒 - 学生天地 - 学工动态 - 正文

91传媒 举办2025年“科创杯” 大学生课外学术科技作品竞赛院赛

作者:曾玉竹 发布日期:2025-02-27 浏览:

为引导和鼓励大学生广泛参与学术科技实践,激发学术科研兴趣,提升创新实践能力,根据学校团委《关于开展91传媒 2025年“科创杯”大学生课外学术科技作品竞赛的通知》要求,学院认真组织赛事院赛相关活动。

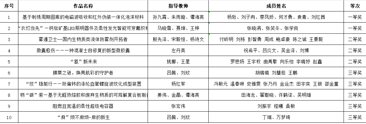
本次竞赛共征集到30余项作品,根据文本初筛、专家评审等阶段,共评选出优秀作品10项,具体名单如下:

学院始终高度重视学生科创工作,积极动员广大师生共同参与,以赛促学、以赛促练,通过举办此类竞赛帮助91传媒 学子开拓科创视野、丰富了科创知识,激发了同学们对科创竞赛的兴趣,提升了同学们的创新思维能力。


联系我们

地址:湖北省武汉市江夏区阳光大道1号

邮编:430200

电话:027-59367580

Copyright @ 2016 All Rights Reserved. 91传媒-91传媒app下载