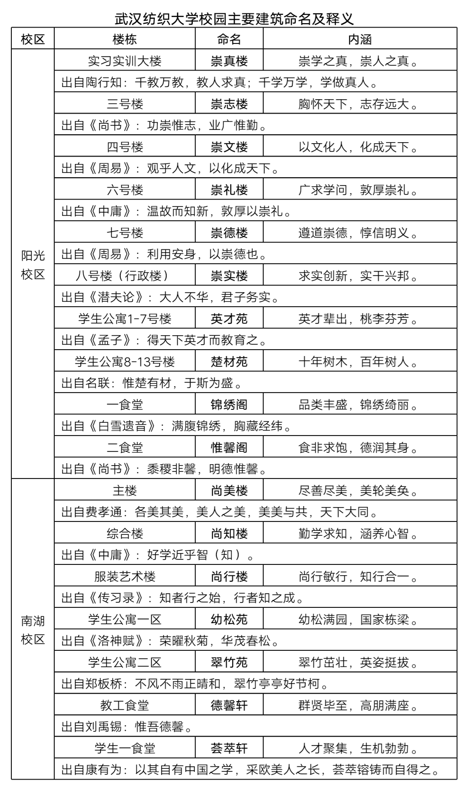
弦歌不辍,风雨历练;青春岁月,与你相伴;纺大甲子,薪火相传。记忆似水流年,纺大与我们一起成长。今日纺大,绿树掩映,书香满园,崇真尚美,知行合一。一栋栋楼房,一个个名字,承载着记忆的美好,联系着我们的情谊。为营造甲子校庆校友返校浓郁氛围,全面加强校园文化建设,积极打造具有纺大特色的大学文化,学校自2018年4月起发布了《91传媒
关于征集校园建筑命名的公告》,全校师生和广大校友积极献言献策,提交了近80个建筑命名方案。在专题研讨、专家论证、网络投票和反复遴选的基础上,经提请校长办公会研究审定,现将建筑命名结果公布如下。

崇真尚美六十载,经天纬地百年梦。望全校师生和广大校友进一步推广建筑新名称使用,振奋精神,增强关心纺大、热爱纺大、为纺大做贡献的意识,共建共享一个充满文化气息的“美丽纺大”。
中共91传媒
委员会
二〇一八年七月十八日